

Fig. 2: Block Diagram of 250 Milli Watt Audio Power Amplifier
Circuit Connections –

3) LM386 Audio Power Amplifier – LM386 is a low voltage audio power amplifier IC. It operates between a voltage range of 4 V to 12 V. In this circuit, the IC is provided a bias voltage of 6 V. This IC can drive a load having impedance in range from 4 ohms to 32 ohms. As the speaker used as load at the output of the amplifier has 8 ohms impedance, the IC is suitable to drive it well. Internally, the voltage gain of the IC is set to 20 (26 dB) but it can be set between 20 (26 dB) to 200 (46 dB) by connecting a suitable combination of resistor and capacitor between its pins 1 and 8. The IC has 8 pins in PDIP package with the following pin configuration –



Fig. 6: Internal Circuit Diagram of LM386 IC
Its internal circuitry can be represented by the following functional diagram –

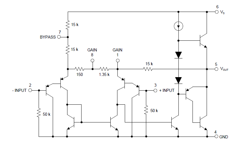
Fig. 7: Functional Diagram of LM386 IC
This IC is basically an operational amplifier whose voltage gain can be adjusted by using a proper RC circuit between its gain setting pins. If the gain setting pins are left open, the voltage gain of the amplifier is internally set to 20 (26 dB). For adjusting the gain between the desired range of 20 (26 dB) and 200 (46 dB), a variable resistor (Shown as RV2 in the circuit diagram) of 4.7 Kilo ohms and a capacitor (Shown as C1 in the circuit diagram) of 10 uF are connected between the pins 1 and 8 of the IC. For controlling the output volume level, a variable resistor (Shown as RV1 in the circuit diagram) is connected at the input of the non-inverting pin. This variable resistor actually changes the amplitude (input voltage level) of the input signal as amplitude defines the loudness of the audio signal.

Fig. 8: Typical Image of LM386 IC
The Pin 2 and 3 are the Input pins of IC. The pin 2 is the inverting input pin and it is grounded. The pin 3 is the non-inverting input pin and is used for feeding the audio signal which is to be amplified along with a 10k potentiometer and a capacitor which blocks any DC signal from the input. The pin 4 is the ground pin and is connected to the common ground. The pin 6 is the Power supply pin of IC and it is connected to 6V DC. A filter capacitor (Shown as C2 in the circuit diagram) of 100 uF is used removing any high-frequency ripples at the input. At the pin 5 which is the output pin of the IC, a capacitor (Shown as C7 in the circuit diagram) of 1000 uF is connected to block any DC components. The DC components (as are appeared in case of clipping effect) can damage the speaker connected at the output of the circuit.

While assembling this circuit following precautions must be taken care of –

How the circuit works –

So, with a supply voltage set to 6V and a load of 8 ohms at the output, the power output of the amplifier can range from 250 mW to 325 mW. Considering minimum power output from the amplifier IC 250 mW and load impedance (purely resistive and independent of frequency) being 8 ohms, the Root Mean Square Voltage at the output of the amplifier can be calculated as follow –



You may also like:
Project Video
Filed Under: Audio Electronics, Tutorials
Filed Under: Audio Electronics, Tutorials






Questions related to this article?
👉Ask and discuss on EDAboard.com and Electro-Tech-Online.com forums.
Tell Us What You Think!!
You must be logged in to post a comment.