Road safety is a critical concern, with driver fatigue and distractions among the leading causes of accidents. In this project, we’ll devise a smart system using Arduino UNO and a blink-eye sensor to monitor driver alertness. If the driver shows signs of drowsiness, the system takes proactive measures to prevent a potential accident. This includes…
How to build a smart clock that measures temperature and humidity
These smart clocks, powered by the ESP8266 D1 Mini, offer more than just timekeeping. In addition to displaying the current time, they measure temperature and humidity, making them versatile tools for monitoring environmental conditions. Equipped with a DHT22 sensor, these clocks provide accurate air temperature and humidity readings, displayed alongside the time on a 1.8-inch…
How to design a lab power supply at home
The voltage requirements for different circuits vary much like microcontroller-based circuits require 5 V, motor controller or relay driver circuit requires 12 V, and other digital circuits require 3.3 V. If a circuit fails to receive its rated voltage and current, it will not work properly. So, it often makes sense to use a variable…
How to make a smart dustbin using Arduino?
Smart technology refers to devices and systems that use advanced computing, connectivity, and data analytics to enhance functionality and efficiency. Devices such as smartphones, watches, and appliances connect to the Internet and one another via the Internet of Things (IoT), allowing for real-time data exchange and remote control. One innovative application of this technology is…
How to build an alcohol detector with the MQ3 gas sensor
Depending on the country, as many as 25 to 35% of motor vehicle accidents happen because of drunk driving every year. When drivers consume alcohol, they not only put themselves at risk but others on the road. Fortunately, such accidents are preventable with a combination of education, personal responsibility, and community efforts. There are also…
How to design a wireless joystick dc motor controller using ATtiny85 and Arduino
In this project, we’ll design a wireless joystick dc motor controller using ATtiny85 and Arduino. It will offer a long range, operating up to 1 km. (You can learn how to control the joystick’s motor speed and direction using Arduino in this article.) Wireless joystick controls for dc motors are used in many industrial, domestic,…
Home-made digital clock keeps time after 45 years
Look inside this one-chip clock built from surplus parts. With the case open, replacing parts waiting to fail seemed like a good idea. In my second year at WPI, I found myself in “B term” where I had a scheduling problem. Being as WPI operates on a four-term academic year, I couldn’t find a one-term…
How to design a security system that sounds like a guard dog
It’s been said that one of the best home security systems is owning a dog. In this do-it-yourself (DIY) circuit, we’ll design a unique system that lets you take advantage of a guard dog for security without ever needing to walk or feed it. This DIY system “barks” like a dog whenever motion is detected…
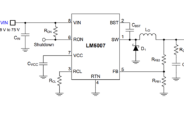
How to choose an inductor when designing a dc-dc converter
Inductors are simple components in electronic devices that perform tasks like cleaning up electrical signals, helping with timing, and managing power. They store energy in magnetic fields when electricity flows through them and releases them back into the circuit. Inductors resist sudden changes in the flow of electricity, pushing back “spikes” by creating an electrical…
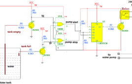
Simple overhead tank water level controller without an MCU
In this project, we will learn to create an automatic water pump system circuit that switches ON and OFF based on the water level in the tank. Basic idea The given project demonstrates a simple circuit built using digital logic gates, IC NE555, transistors, and a few additional components that sense the water level in…
Simple Door Alarm
You can use this Simple Alarm to protect the door or Window. It gives a loud beep and switch on the room light when an intruder/burglar attempts to breaks the door lock. The alarm functions only after 5 minutes to confuse the intruder. Working of this burglar alarm circuit is simple. IC1 is used to…
Electronic Guard to Protect Electronic Devices
This circuit can protect your Electronic devices like TV from inrush current. Very high spikes can develop at power on due to sparking in the switch and more serious effects occur when power resumes after a power failure due to high magnetic field in the distribution transformer. When we keep the TV in standby mode through…
Electronic Circuit Breaker
This circuit can sense the overload condition and breaks the power if the load increases above the set point. It is an ideal circuit to protect Uninterrupted Power Supply devices like Inverter.Let us see its working …The Optocoupler MCT2E and the Resistor R3 (1 Ohm 10 Watts) will do the trick. The Optocoupler has an LED and a Phototransistor inside with connecting leads. The LED of MCT2E is connected parallel to the resistor R3 with a current limiter R2 for the LED. The phototransistor of Optocoupler is connected to the transformer derived 9 volt DC through the current limiter R1. The load is connected through the Common and NC contacts of the relay. So it will work normally at power on.
Optical Toggle (Circuit to switch on / off the room light using TV remote)
This light triggered circuit can be used to turn on / off a load such as lamp through the IR rays from a remote or light from a torch. This is an ideal circuit to switch on / off the room light using TV remote while watching the TV .The circuit uses a Phototransistor and…
Variable power supply from fixed voltage regulator
Voltage regulator is a device which provides fix output voltage in spite of the variable input voltage supplied. It is a three terminal device. Voltage [[wysiwyg_imageupload::]]regulator basically comes in two different series: 78XX and 79XX. Voltage regulator under 78XX series are designed for positive inputs i.e. if while 79XX series are designed for negative inputs.
Power Supply Resumption Alarm
The circuit which is shown here is too easy circuit. In this circuit IC1 is mounted in a unusual mode. At the time when power resumes, pin 2 of IC1 which is through capacitor C1 is grounded goes low and pin 3 of same IC switches to high. In turn of this pin 4 of IC1 which is a reset pin switches to high state for approximately 10 seconds. When the voltage at C1 reaches to 2/3 of the supplied voltage, capacitor starts discharging and output switches to low, grounding the pin 4 which is a reset pin and hence the fell circuit move out of action.
Variable power supply and charger with emergency light
A simple circuit of variable power supply and charger is described here. It is useful when the main power supply is available or when there is no power supply.This circuit can be used for testing electronic projects at your work bench. It can be used to charge your mobile battery. It can be used as an emergency light. In this circuit you can take outputs by flipping the different switches according to your requirement. Engage switch S3 if you want a variable power supply as output. For variable power supply, we have used variable voltage regulator LM317whichis a 3 terminal adjustable positive voltage regulator. It will provide an output voltage in the range of 1.2V to 37V. For obtaining different voltages, adjust the variable resistor to see the output on the multimeter and set the required voltage. Range of power supply varies from 1.5V-12V.
Un-interruptible Bench-top DC Power Supply With Display
This tutorial explains how to make your own power supply unit for all your electronics and embedded system experiments. It also has a backup battery which will be used in case of power cuts and a display.
Smart Capacitor power supply
This capacitor power supply can deliver 12 volt DC and 100 mA current to power low current devices. It is provided with surge protection and is totally isolated from mains supply using two capacitors in the phase and neutral lines. So the connected device is safe even if the phase and neutral lines changes. Transformer…
FM Transmitter Bug: Learn how to Make one
The proposed simple electronic spy Bug circuit is basically a high gain amplifier using the IC 741 as the heart of the circuit and also a couple of high gain output transistors. The IC 741 if configured as a non-inverting amplifier which performs the function of a pre-amplifier stage. The gain of this IC 741 preamplifier stage may be varied as desired, using the pot across its input and output pin outs. The gain setting is used to set the sensitivity of the amplifier and is set to maximum so that even low volume speech conversation may be picked through it. The mic at the input transforms sound vibrations into minute electrical pulses, which is further amplified by the IC 741 to suitable levels before applying it to the output amplifier stage consisting of a standard DARLINGTON stage. This Darlington stage is made using a couple of high gain transistors bc107A’s.


















